栏目列表
您现在的位置是:首页>>教师发展>>教育科研>>项目课题>>课题中期>>文章内容
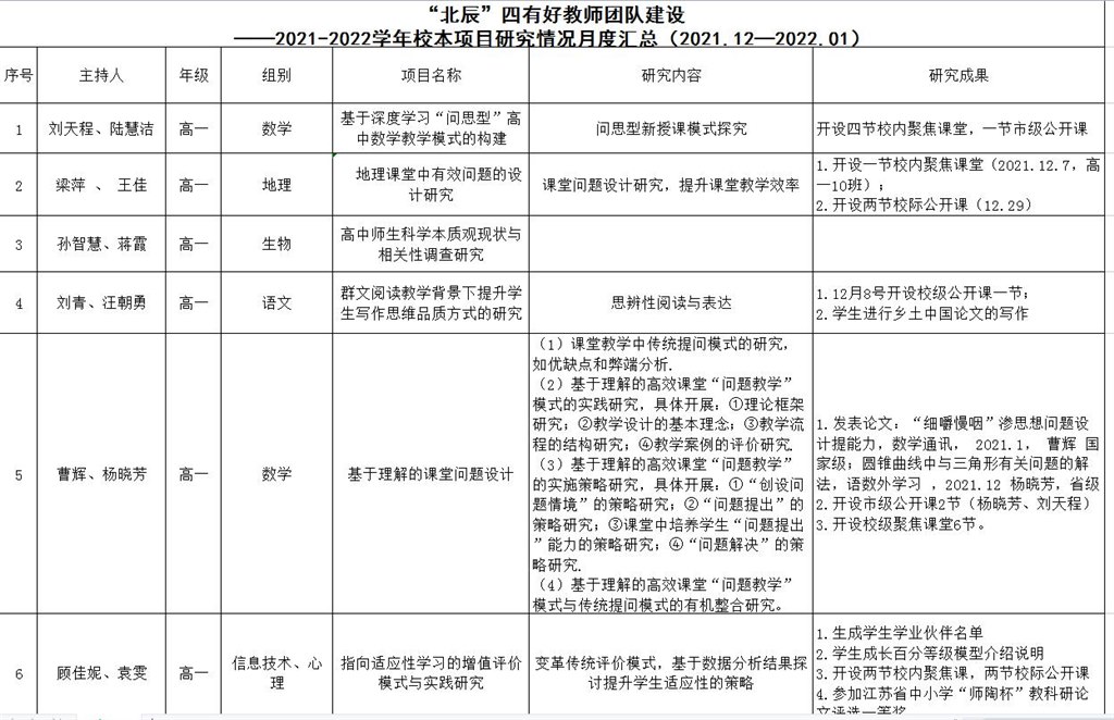
校本项目研究情况月度汇总(2021.12—2022.01)
发布时间:2022-02-18   点击:   来源:原创   录入者:佚名

1.jpg

关闭窗口
打印文档

主办单位:常州市北郊高级中学 苏ICP备05086717号-1
地址:常州市新北区辽河路218号    邮编:213031   传真、监督电话:0519-81189706
技术支持:常州市教育科学研究院、常州万兆网络科技有限公司 访问统计